Profile PictureFrancesco Milanese
$0+

BLENDER TUTORIAL - How to make wireframe renderings

Add to cart

BLENDER TUTORIAL - How to make wireframe renderings

$0+
1 rating

Text version of a videotutorial published on my Youtube channel.

Subscribe to my channel & turn on notifications to get updates on new videos!

The PDF is free; feel free to share it!


Hello everyone!

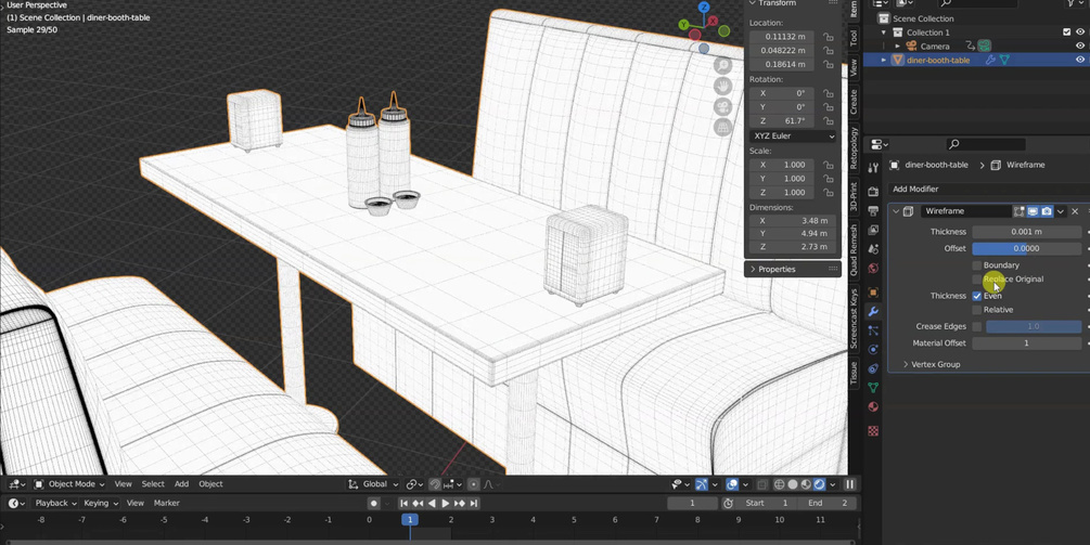
In this tutorial, we'll look at how to set up materials and modifiers to achieve wireframe renderings of 3D models in Blender.


These renderings are useful for showcasing your 3D models in online stores.

In fact, in some cases, a couple of renderings of this type are explicitly required to demonstrate the topology and structure of your 3D models. The method shown in this tutorial is applicable to virtually all types of 3D models to be presented.


This tutorial is a basic one and was created with version 3.3 of Blender, but the modifiers and methods shown here have been available in several previous versions of Blender, and likely, will be in the future as well.

$
Add to cart

Free PDF - feel free to share it!

Size
5.63 MB

Ratings

5
(1 rating)
5 stars
100%
4 stars
0%
3 stars
0%
2 stars
0%
1 star
0%
Powered by